ROHM Semiconductor BD18326NUF-M Constant Current Driver

ROHM Semiconductor BD18326NUF-M Constant Current (CC) Driver a constant current driver IC for driving automotive LED lamps that can withstand up to 40V. This current driver offers high reliability with built-in functions for the thermal de-rating function, the LED open detection, and the output short circuit protection. The BD18326NUF-M CC driver also offers over-voltage mute function, current-bypass function at reduced-voltage, output for fault flag function, and the input for output current OFF control signal. This CC driver is AEC-Q100 qualified and operates within -40°C to 150°C temperature range. Typical applications include automotive LED exterior lamps and automotive interior lamps.

Features

  • AEC-Q100 qualified
  • Functional safety supportive automotive products
  • CR timer for PWM dimming
  • Thermal de-rating function (THD)
  • LED open detection
  • Output Short Circuit Protection (OUT SCP)
  • SET pin Short Circuit Protection (SET SCP)
  • Over Voltage Mute (OVM) function
  • Current bypass function at reduced-voltage
  • Disable LED open detection function at reduced-voltage (OPM)
  • Output for fault flag/input for output current OFF
  • Control signal (PBUS)

Applications

  • Automotive LED exterior lamps:
    • Rear lamp
    • Turn lamp
    • DRL/position lamp
    • Fog lamp
  • Automotive interior lamps:
    • Air conditioner lamp
    • Interior light
    • Cluster light

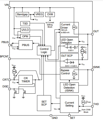
Block Diagram

Block Diagram - ROHM Semiconductor BD18326NUF-M Constant Current Driver

Typical Application Circuit

Application Circuit Diagram - ROHM Semiconductor BD18326NUF-M Constant Current Driver
Published: 2021-03-15 | Updated: 2022-03-11