ROHM Semiconductor BD7F005EFJ-C Isolated Fly-Back Converter IC
ROHM Semiconductor BD7F005EFJ-C Isolated Fly-Back Converter IC is a highly integrated IC designed for automotive and industrial applications requiring compact, efficient, and reliable isolated power supplies. Operating from a wide input voltage range of 8V to 42V, the ROHM Semiconductor BD7F005EFJ-C supports output power up to 4.5W and eliminates the need for an optocoupler by using primary-side regulation, which simplifies design and enhances long-term reliability. The BD7F005EFJ-C features a built-in 650V MOSFET, enabling high-voltage operation, and includes protection functions such as overcurrent protection (OCP), overvoltage protection (OVP), and thermal shutdown (TSD). A fixed switching frequency of 100kHz ensures stable performance, while the compact HTSOP-J8 package supports space-constrained designs. This IC is ideal for use in isolated auxiliary power supplies in automotive ECUs, industrial control systems, and battery management systems.Features
- AEC-Q100 Grade 1 qualified
- No need for an optocoupler and a third winding of the transformer
- Set the output voltage with two external resistors and the ratio of transformer turns
- Adoption of original adapted ON-time control technology fast load response
- High efficiency in light load mode (PFM operation)
- Shutdown function/enable control
- Built-in 60V switching MOSFET
- Frequency spectrum spread
- Soft start function
- Load compensation function
- Protection functions
- Input Low Voltage Lockout (UVLO)
- OCP
- OVP
- TSD
- REF Pin Open Protection (REFOPEN)
- Short Circuit Protection (SCP)
- Battery Short Protection (BSP)
- HTSOP-J8 package, 4.9mm x 6.0mm x 1.0mm
Applications
- Automotive isolated power supplies (E-comp, inverters, and more)
- Industrial isolated power supplies
Specifications
- Input voltage ranges
- 3.4V to 42.0V for the VIN pin
- 60V maximum for the SW pin
- 363kHz typical switching frequency
- ±2.8% typical reference voltage precision
- 0μA typical shutdown current
- -40°C to +125°C operating ambient temperature range
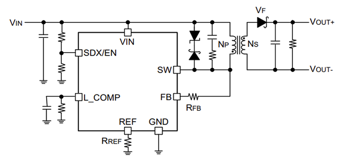
Typical Application Circuit
Block Diagram
Published: 2025-05-20
| Updated: 2025-06-04
