ROHM Semiconductor BM2LC120FJ-C Automotive IPD 2ch Low Side Switch

ROHM Semiconductor BM2LC120FJ-C Automotive IPD 2ch Low Side Switch is an AEC-Q100 qualified device that comes with built-in OCP, TSD, and active clamp function. This BM2LC120FJ-C automotive switch features a monolithic power management IC with the control block (CMOS) and power MOSFET mounted on a single chip. The automotive switch is available in 4.90mm x 6.00mm x 1.65mm dimensions SOP-J8 package. ROHM Semiconductor BM2LC120FJ-C Switch is suitable for driving resistive, inductive, and capacitive load.

Features

  • AEC-Q100 qualified
  • Built-in Over Current Protection function (OCP)
  • Built-in Thermal Shutdown function (TSD)
  • Built-in active clamp function
  • Built-in diagnostic function
  • Direct control enabled from CMOS logic IC
  • On-resistance RDS(ON) = 120mΩ (typical)
  • Monolithic power management IC with the control block (CMOS) and power MOSFET mounted on a single chip

Specifications

  • 6A over-current detection current
  • 42V minimum output clamp voltage
  • 140mJ active clamp energy (Tj(START) = 25°C)
  • 4.90mm x 6.00mm x 1.65mm dimensions
  • SOP-J8 package

Applications

  • Driving
    • Resistive load
    • Inductive load
    • Capacitive load

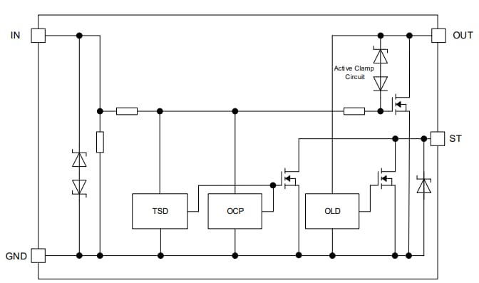
Block Diagram

Block Diagram - ROHM Semiconductor BM2LC120FJ-C Automotive IPD 2ch Low Side Switch

Package Outline

Mechanical Drawing - ROHM Semiconductor BM2LC120FJ-C Automotive IPD 2ch Low Side Switch
Published: 2020-06-22 | Updated: 2024-10-01