ROHM Semiconductor BM2P06xJ-Z PWM-Type DC/DC Converter ICs
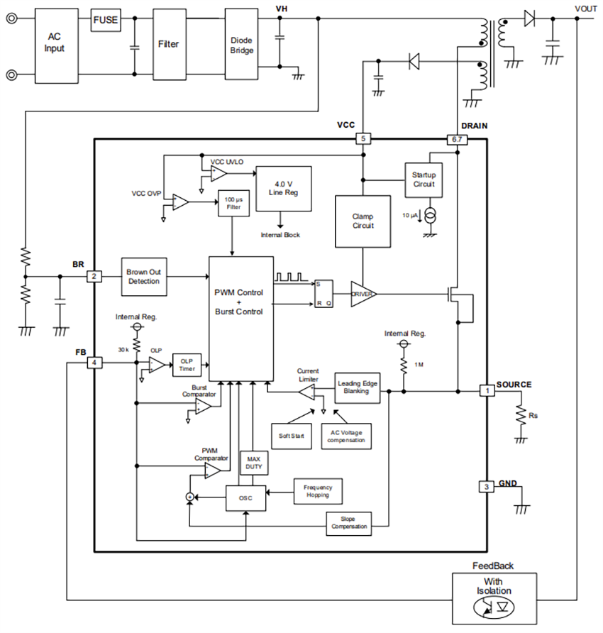
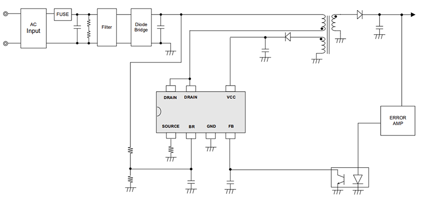
ROHM Semiconductor BM2P06xJ-Z PWM-Type DC/DC Converter ICs are highly integrated devices designed for compact and efficient isolated AC-DC power supply applications. Featuring a built-in 730V switching MOSFET, these ICs operate directly from the AC line and support output power levels suitable for a wide range of consumer, industrial, and appliance applications. The ROHM Semiconductor BM2P06xJ-Z series incorporates key functions such as frequency hopping for EMI reduction, soft-start, brown-in/out protection, and overcurrent/overvoltage/thermal shutdown, ensuring robust and reliable operation. With low standby power consumption and minimal external component requirements, this series is ideal for use in home appliances, industrial control systems, LED drivers, and general-purpose auxiliary power supplies. The compact HTSOP-J8 package further supports space-constrained designs, making it a versatile solution for modern power electronics.Features
- PWM current mode control
- Frequency hopping function
- Burst operation at light load
- Frequency reduction function
- Built-in 730V startup circuit
- Built-in 730V switching MOSFET
- VCC Under Voltage Lockout (UVLO)
- VCC Over Voltage Protection (OVP)
- SOURCE pin open protection
- SOURCE pin function of leading edge blanking
- Overcurrent detection function per cycle
- Overcurrent detection AC compensation function
- Soft start function
- Secondary overcurrent protection circuit
- DIP7K 9.27mm x 6.35mm x 8.63mm package, 2.54mm pitch
- RoHS compliant
Applications
- Home appliances
- Industrial equipment
- Consumer electronics
- Building automation
- General-purpose AC-DC power supplies
Specifications
- Operating power supply voltage ranges
- 8.9V to 26.0V for the VCC pin
- 730V maximum for the DRAIN pin
- Typical circuit current (ON) 1
- 0.80mA for BM2P06x1J-Z
- 0.60mA for BM2P06x3J-Z
- 0.30mA typical circuit current (ON) 2
- 65kHz typical oscillation frequency 1
- Typical MOSFET ON resistance
- 1.0Ω for BM2P06x1J-Z
- 3.0Ω for BM2P06x3J-Z
- -40°C to +105°C operating temperature range
Typical Application Circuit
Block Diagram
Published: 2025-05-20
| Updated: 2025-09-26
