Nexperia NEX52041 USB Type-C®/Power Delivery Controllers

Nexperia NEX52041 USB Type-C® and Power Delivery (PD) Controllers are highly integrated devices with support for multiple DP/DM-based fast charging protocols designed to simplify the implementation of USB-C ports in a wide range of electronic devices. The Nexperia NEX52041 supports both source and sink roles, enabling flexible power negotiation up to 100W (20V, 5A) in compliance with the USB PD 3.0 specification. The NEX52041 features an embedded microcontroller with firmware that manages USB PD communication, cable detection, and role swapping. The controllers include integrated VBUS and CC line protection, dead battery support, and programmable power rules, making the components suitable for applications such as docking stations, monitors, and power adapters. The devices also support alternate modes like DisplayPort™ over USB-C, enhancing versatility in multimedia and data applications. With a compact 4.0mm x 4.0mm size and robust feature set, the NEX52041 streamlines USB-C integration while ensuring compliance with USB standards.

Features

  • USB Type-C PD controller
    • Programmable Type-C default, 1.5A, 3A source capability advertisement
    • USB PD3.1 SPR with PPS
    • Integrated VCONN power supply and switch
    • SOP’ communication support for E-Marker
    • USB-IF certified for PD 3.1. (TID 12567)
  • Mobile charging protocols support
    • BC1.2 DCP and legacy charging protocols
    • Proprietary charging protocols
  • Wide 3.3V to 23V operation range
  • CC1 and CC2 pins with 25V tolerance to stand against short-to-VBUS
  • Eight programmable GPIOs
  • I2C interface
  • Integrated N-MOSFET gate drive
  • Programmable cable compensation for VBUS
  • Built-in VIN and VBUS discharge (GPIO configurable to drive external discharge low-side MOSFET)
  • Low power mode support
  • Multi-IC communication for smart power distribution in multi-port applications
  • Programmable fault protection and threshold
    • Overvoltage protection (OVP) and under-voltage protection (UVP)
    • OVP for CC pins and DP/DM pins
    • Programmable VBUS output overcurrent protection (OCP)
    • Over-temperature protection (OTP)
  • Embedded MCU with 16kB MTP-ROM
  • Package options, 4.0mm x 4.0mm x 0.75mm size
    • HWQFN16 plastic thermal enhanced very, very thin quad flat package, no leads, 16 terminals, 0.65mm pitch
    • HWQFN24 plastic thermal enhanced package, no leads, 24 terminals, 0.5mm pitch
  • -40°C to +125°C junction temperature range
  • ESD ratings
    • ±2000V Human-Body Model (HBM) per ANSI/ESDA/JEDEC JS-001
    • ±500V Charged-Device Model (CDM) per JEDEC specification JESD22-C101

Applications

  • Power adapters
  • Wall adapters
  • Power storage

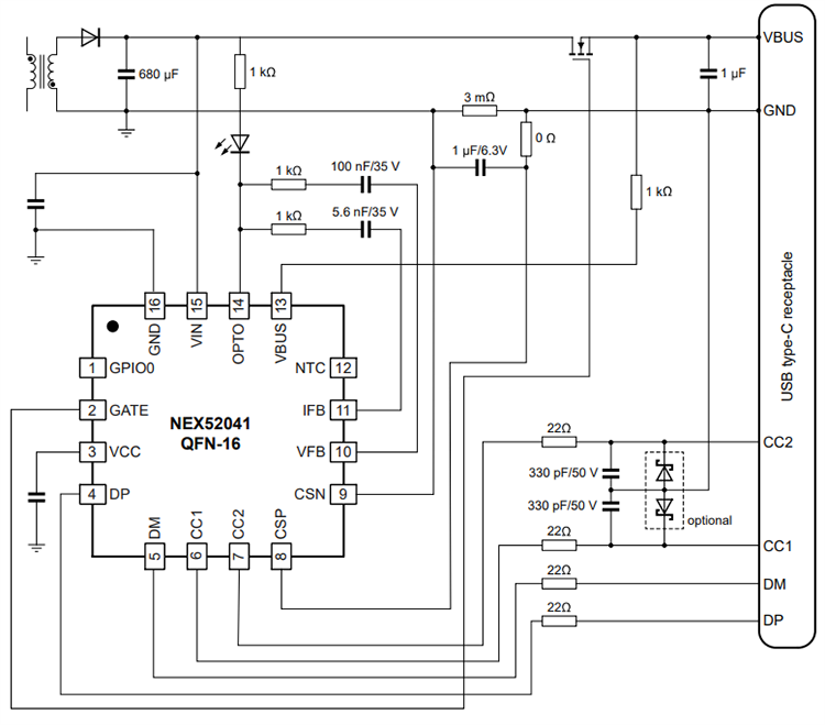
Application Circuit Diagram

Application Circuit Diagram - Nexperia NEX52041 USB Type-C®/Power Delivery Controllers

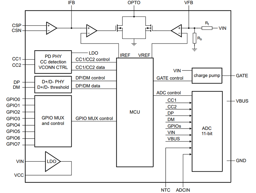
Block Diagram

Block Diagram - Nexperia NEX52041 USB Type-C®/Power Delivery Controllers
Published: 2025-05-28 | Updated: 2025-06-05