STMicroelectronics ALTAIR05T-800 Switching Regulator

STMicroelectronics ALTAIR05T-800 All-Primary-Sensing Switching Regulator combines a high-performance low voltage PWM controller chip and an 800V avalanche-rugged power section. STMicroelectronics ALTAIR05T-800 is a high-voltage switcher that can operate directly from rectified mains with minimum external parts.

Features

  • Constant voltage and constant current output regulation (CV/CC) with no optocoupler
  • Tight regulation also in presence of heavy load transients
  • 800V avalanche rugged internal power section
  • Quasi-resonant (QR) operation
  • Low standby power consumption
  • Automatic self-supply
  • Input voltage feedforward for mains-independent cc regulation
  • Output cable drop compensation
  • SO16 package

Applications

  • AC-DC chargers
    • Mobile phones
    • Other handheld equipment
  • Compact switch-mode power supplies

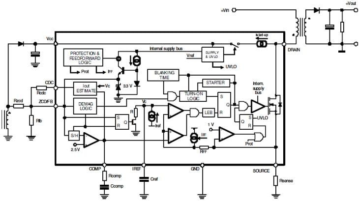
Block Diagram

Block Diagram - STMicroelectronics ALTAIR05T-800 Switching Regulator
Published: 2015-11-18 | Updated: 2022-03-11