STMicroelectronics LDK220 Low Dropout (LDO) Voltage Regulators

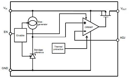
STMicroelectronics LDK220 Low Dropout (LDO) Voltage Regulators provide a maximum output current of 200mA  from an input supply voltage in the range of 2.5V to 13.2V with a typical dropout voltage of 100mV. The LDK220 LDOs are stabilized with a ceramic capacitor on the output. An enable logic control function puts the LDK220 in shutdown mode allowing a total current consumption lower than 1μA. These devices also include a short-circuit constant current limiting and thermal protection. The LDK220 LDOs' very low drop voltage, low quiescent current, and low noise make these devices well-suited for battery-powered applications.

The STMicroelectronics LDK220 Voltage Regulators are offered in SOT23-5L, SOT323-5L, SOT-89, and DFN6 packages for design flexibility.

Features

  • Input voltage from 2.5V to 13.2V
  • Very low-dropout voltage (100mV typ. @ 100mA load)
  • Low quiescent current (typ. 40μA, 1μA in off mode)
  • Low noise
  • Output voltage tolerance: ±2.0% @ +25°C
  • 200mA guaranteed output current
  • Wide range of output voltages; Fixed from 1.2V to 12V with 100mV step and adjustable
  • Logic-controlled electronic shutdown
  • Compatible with ceramic capacitor COUT = 1μF
  • Internal current and thermal limit
  • Available in SOT23-5L, SOT323-5L, SOT-89, and DFN6 packages
  • Temperature range: -40°C to +125°C

Applications

  • Battery-powered equipment
  • TV
  • Set-top box
  • PC and laptop
  • Industrial

Block Diagrams

Published: 2014-06-30 | Updated: 2025-03-24