STMicroelectronics STEVAL-A6986IV2 Iso-Buck Converter Eval Board

STMicroelectronics STEVAL-A6986IV2 Iso-Buck Converter Eval Board allows users to evaluate the A6986I automotive 38V, 5W synchronous iso-buck converter for isolated applications. The STEVAL-A6986IV2 Board's primary output voltage can be accurately adjusted, whereas a transformer generates the isolated secondary output. No optocoupler is required. The primary sink capability (Typ. 1.9A) allows a proper energy transfer to the secondary side and enables a tracked soft-start of the secondary output.

The STM STEVAL-A6986IV2 Iso-Buck Converter Evaluation Board generates an isolated voltage (around 5V, easily adjustable), especially suitable for applications requiring a single isolated supply.

Features

  • AEC-Q100 qualified
  • -40°C to 135°C for Tj operating temperature range
  • Designed for iso-buck topology
  • 4V to 38V operating input voltage
  • Primary output voltage regulation
  • No optocoupler required
  • 1.9A typical sink peak primary current capability
  • Peak current mode architecture in forced PWM operation
  • 300ns blanking time
  • 8µA IQ-SHTDWN
  • Adjustable fSW and synchronization
  • Embedded primary output voltage supervisor
  • Adjustable soft-start time
  • Internal primary current limiting
  • Overvoltage protection
  • RDS(on) HS = 180mΩ, RDS(on) LS = 150mΩ
  • Thermal shutdown

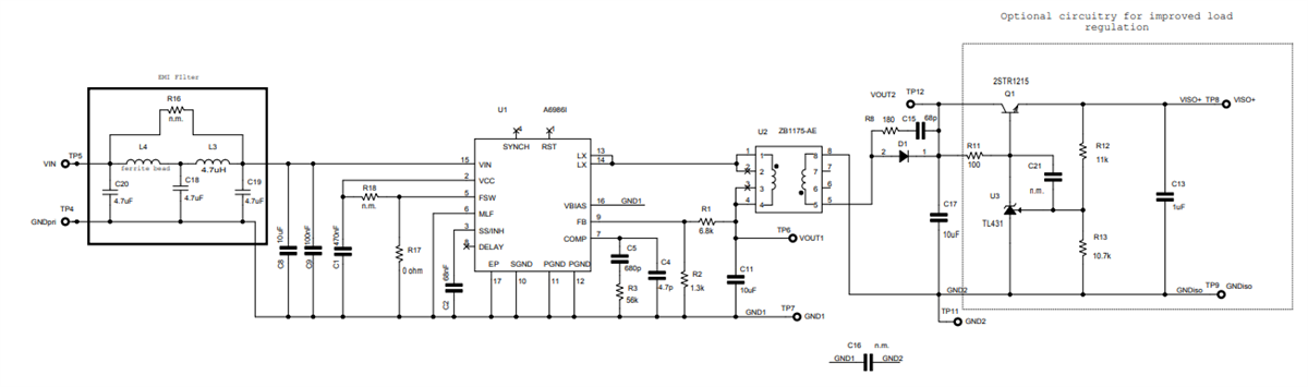
Schematic

Schematic - STMicroelectronics STEVAL-A6986IV2 Iso-Buck Converter Eval Board
Published: 2021-05-03 | Updated: 2024-05-22