STMicroelectronics STEVAL-MKI214V1 Adapter Board
STMicroelectronics STEVAL-MKI214V1 Adapter Board is designed to facilitate the evaluation of MEMS devices in the LPS33W product family. This adapter board offers an effective solution for fast system prototyping and device evaluation directly within the user's application. The STEVAL-MKI214V1 adapter board provides the complete LPS33K pinout and comes ready with the required decoupling capacitor on the VDD power supply line. This adapter board supports the STEVAL-MKI1093V3 motherboards with a high-performance 32-bit microcontroller functioning as a bridge between the sensor and the PC. The motherboard is used to download a graphical user interface or dedicated software routines for customized applications.The ST STEVAL-MKI214V1 adapter board can be plugged into a standard X-NUCLEO-IKS01A2 board, X-NUCLEO-IKS01A1 board, and X-NUCLEO-IKS01A3 board. Typical applications include wearable devices, GPS applications, altimeters and barometers for portable devices, and weather station equipment.
Features
- Compatible with STEVAL-MKI109V3 motherboards
- Complete LPS33K pinout for a standard DIL 24 socket
- RoHS-compliant
Applications
- Wearable devices
- GPS applications
- Altimeters and barometers for portable devices
- Weather station equipment
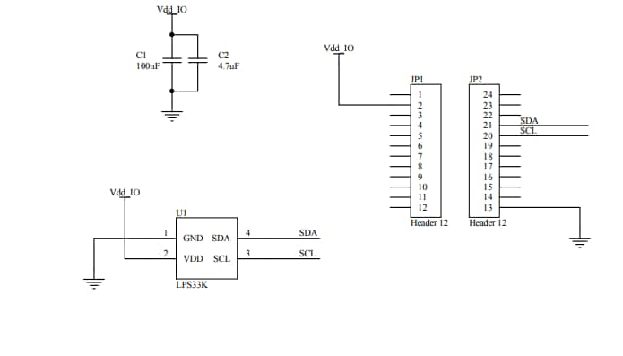
Adapter Board Schematic
Published: 2020-09-02
| Updated: 2025-01-13
