STMicroelectronics ALTAIR04-900 All-Primary-Sensing Switchers

STMicroelectronics ALTAIR04-900 All-Primary-Sensing Switchers feature primary side constant voltage operations with no optocoupler. The STMicroelectronics ALTAIR04-900 combines a high-performance low-voltage PWM controller chip and a 900V avalanche-rugged power section in the same package. These STMicroelectronics All-Primary-Sensing Switchers provide quasi-resonant valley switching operation and low standby consumption. ALTAIR04-900 switching regulators are designed for use in AC-DC adapters, SMPS for energy metering, and auxiliary power supplies for 3-phase input industrial systems.

Features

  • Primary side constant voltage operations with no optocoupler
  • Adjustable and main-independent maximum output current for safe operations during overload/short circuit conditions
  • 900V avalanche rugged internal power section
  • Quasi-resonant valley switching operation
  • Low standby consumption
  • Overcurrent protection against transformer saturation and secondary diode short circuit
  • SO16 package

Applications

  • SMPS for energy metering
  • Auxiliary power supplies for 3-phase input industrial systems
  • AC-DC adapters

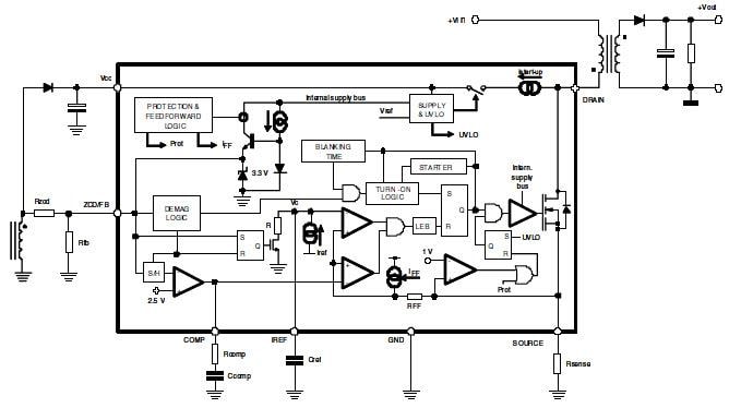
Block Diagram

Block Diagram - STMicroelectronics ALTAIR04-900 All-Primary-Sensing Switchers
Published: 2011-12-08 | Updated: 2022-03-11