Texas Instruments AFE4900 Ultra-Low-Power Analog Front End

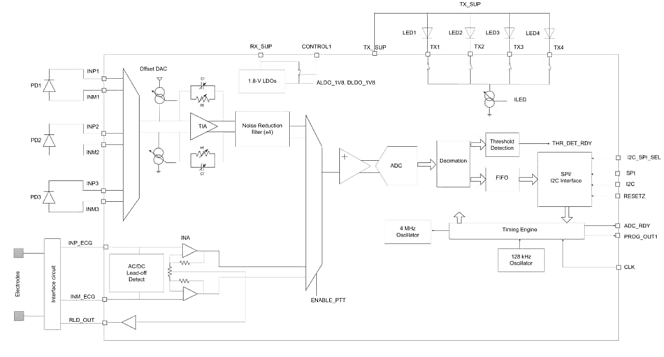
Texas Instruments AFE4900 Ultra-Low-Power Integrated Analog Front End (AFE) is designed for synchronized electrocardiogram (ECG), photoplethysmogram (PPG) signal acquisition. The synchronized PPG signal chain supports four switching light-emitting diodes (LEDs) and up to three photodiodes (PDs). A fully integrated LED driver controls the LEDs with a current of up to 200mA. The current from the photodiode is converted into voltage by the transimpedance amplifier (TIA) and then is digitized using an analog-to-digital converter (ADC). The same ADC interfaces to the ECG signal chain with an instrumentation amplifier (INA) and a programmable gain. The ECG input pins can be set using the right-leg drive (RLD) amplifier. The AFE4900 supports AC and DC lead-off detect schemes. A 128-sample first in, first out (FIFO) block stores the ADC codes from the PPG and ECG phases and reads out using either an I2C or a serial programming interface (SPI) interface.

Features

  • Synchronized PPG, ECG signal acquisition at data rates up to 1kHz
  • ECG Signal chain:
    • Standalone ECG acquisition up to 4kHz
    • Input bias: 1-Lead ECG with RLD bias
    • 2 to 12 Programmable INA gain
    • Input noise (1Hz to 150Hz): 2.5µVrms at 1kHz, 1.25µVrms at 4kHz data rate
    • 12.5nA to 100nA AC, DC lead-off detect
  • PPG Receiver:
    • Supports three time-multiplexed PD inputs
    • 24-Bit representation of current from PD
    • DC Offset subtraction DAC (Up to ±126µA) at TIA input for each LED, ambient
    • Digital ambient subtraction at ADC output
    • Noise filtering with programmable bandwidth
    • 10kΩ to 2MΩ Transimpedance gain
    • Dynamic range up to 100dB
    • Receiver operates in PPG-only mode at approximately 1µA/Hz sampling rate
    • Power-down mode: approximately 0µA
  • PPG Transmitter:
    • Four LEDs in common anode configuration
    • 8-Bit LED Current up to 200mA
    • Mode to fire two LEDs in parallel
    • Programmable LED on-time
    • Simultaneous support of three LEDs for SpO2, or multiwavelength HRM
    • Average current of 30µA adequate for a typical heart-rate monitoring scenario:
      • 20mA Setting, 60µs Pulse duration, 25Hz sampling rate
  • Clocking using an external or internal clock
  • FIFO with 128-Sample depth for ECG and PPG
  • I2C, SPI™ Interfaces: selectable by pin
  • –20°C to +70°C Operating temperature range
  • 2.6mm × 2.1mm, 0.4mm Pitch DSBGA package
  • Supplies:
    • Rx: 1.8V to 1.9V (LDO Bypass), 2.0V to 3.6V (LDO Enabled)
    • Tx: 3V to 5.25V
    • IO: 1.7V to Rx_SUP

Applications

  • Synchronized PPG, ECG for blood pressure estimation
  • HRM for Wearables, hearables
  • Heart-Rate Variability (HRV)
  • Pulse Oximetry (SpO2) measurements

Block Diagram

Block Diagram - Texas Instruments AFE4900 Ultra-Low-Power Analog Front End
Published: 2018-07-13 | Updated: 2022-11-10