Texas Instruments DRV5032 Hall Effect Switch Sensor
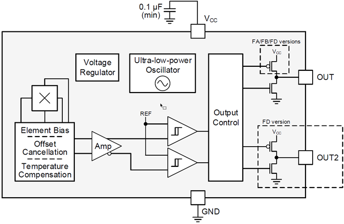
Texas Instruments DRV5032 Hall Effect Switch Sensor is an ultra-low-power digital-switch Hall Effect sensor designed for the most compact and battery-sensitive systems. The device is offered in multiple sampling rates, output drivers, and packages to accommodate various applications. The device output drives a low voltage when the applied magnetic flux density exceeds the BOP threshold. The output stays low until the flux density decreases to less than BRP, and then the output either drives a high voltage or becomes a high impedance, depending on the device version. By incorporating an internal oscillator, the device samples the magnetic field and updates the output at a rate of 20Hz, or 5Hz for the lowest current consumption. Omnipolar and dual-unipolar magnetic responses are available.The Texas Instruments DRV5032 Hall Effect Switch Sensor operates from a VCC range of 1.65V to 5.5V, and is offered in SOT-23, TO-92, and X2SON packages.
Features
- Industry-leading ultra-low power consumption
- 5Hz version: 0.54µA with 1.8V
- 20Hz versions: 1.6µA with 3V
- 1.65 to 5.5V operating VCC range
- Magnetic threshold (typical BOP)
- 3mT, high sensitivity
- Omnipolar and dual-unipolar options
- 20Hz and 5Hz sampling rate options
- Open-drain and push-pull output options
- SOT-23 and X2SON package options
- –40°C to +85°C operating temperature range
Applications
- Battery-critical position sensing
- Electricity meter tamper detection
- Cell phone, laptop, or tablet case sensing
- E-locks, smoke detectors, appliances
- Medical devices, IoT systems
- Valve or solenoid position detection
- Contactless diagnostics or activation
Videos
Functional Block Diagram
Additional Resources
Published: 2017-07-18
| Updated: 2024-08-22
