Texas Instruments LM2105 Half-Bridge Gate Driver

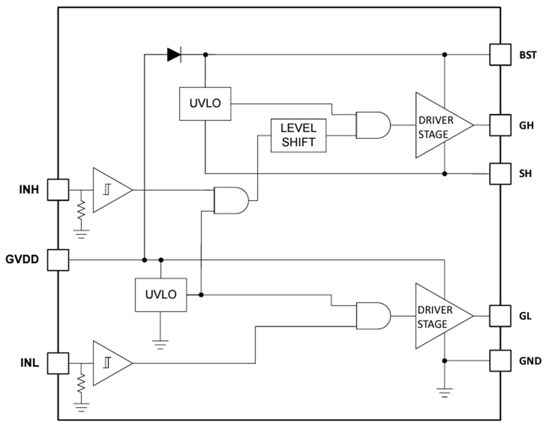
Texas Instruments LM2105 Half-Bridge Gate Driver is a compact, high-voltage gate driver designed to drive both the high-side and the low-side N-channel MOSFETs in a synchronous buck or a half-bridge configuration. The integrated bootstrap diode saves board space and reduces system costs by eliminating the need for an external discrete diode.

The –1V DC and –19.5V transient negative voltage handling on the SH pin improve the system robustness in high noise applications. The small, thermally-enhanced 8-pin WSON package improves PCB layout by allowing the driver to be placed closer to the motor phases. The Texas Instruments LM2105 is also available in an 8-pin SOIC package compatible with industry-standard pinouts. Undervoltage lockout (UVLO) is provided on the low-side and the high-side power rails for protection during power up and down.

Features

  • Drives two N-channel MOSFETs in a half-bridge configuration
  • Integrated bootstrap diode
  • 5V typical undervoltage lockout on GVDD
  • 105V maximum recommended voltage on BST
  • –19.5V absolute maximum negative transient voltage handling on SH
  • 0.5A/0.8A peak source/sink currents
  • 115ns typical propagation delay

Applications

  • Brushless-DC (BLDC) motors
  • Permanent magnet synchronous motors (PMSM)
  • Cordless vacuum cleaners
  • Cordless garden and power tools
  • E-bikes and e-scooters
  • Battery test equipment
  • Offline uninterruptible power supply (UPS)
  • General-purpose MOSFET or IGBT driver

Functional Block Diagram

Block Diagram - Texas Instruments LM2105 Half-Bridge Gate Driver
Published: 2023-08-04 | Updated: 2024-01-19