Texas Instruments LM74704Q1EVM Evaluation Module

Texas Instruments LM74704Q1EVM Evaluation Module is designed to evaluate the performance and operation of the LM74703-Q1 and LM74704-Q1 ideal diode controllers. The LM74703-Q1 and LM74704-Q1 controllers are AEC-Q100 qualified for automotive applications. This module demonstrates the LM74704-Q1 operation with an external N-channel power MOSFET as an ideal diode rectifier for low-loss reverse polarity protection. The LM74704Q1EVM module features a 5A maximum current and onboard generated VREG voltage for pull-up of FET_GOOD. This evaluation module is used in automotive ADAS systems, body electronics, and automotive infotainment systems.

Features

  • Reverse current blocking feature required for ORing application
  • 5A maximum current
  • Input reverse battery protection
  • FET_GOOD output to indicate external MOSFET health status
  • Meets 12V battery automotive ISO7637 and ISO16750-2 transient requirements
  • On-board voltage regulator to provide pull-up voltage for open-drain FET_GOOD variant, LM74704-Q1

Applications

  • Automotive ADAS systems
  • Body electronics and lighting
  • Automotive infotainment systems:
    • Digital cluster
    • Head unit

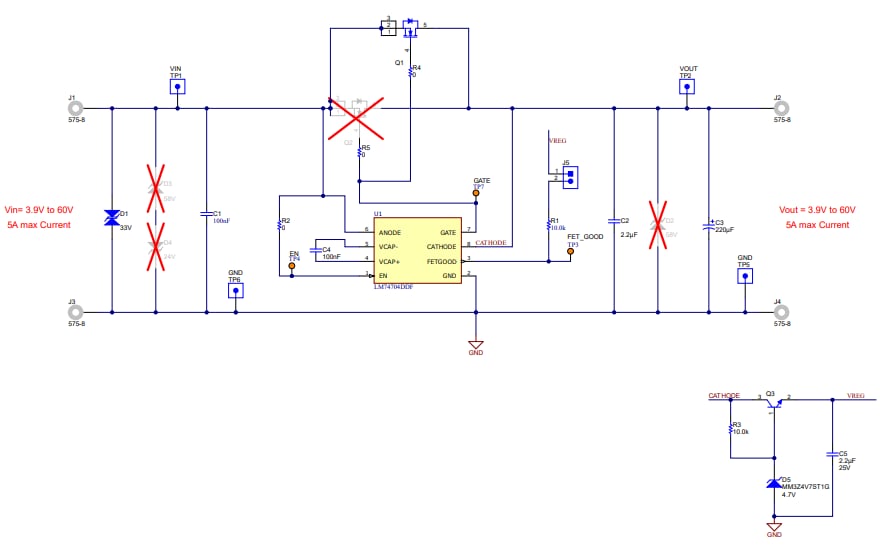
Schematic Diagram

Schematic - Texas Instruments LM74704Q1EVM Evaluation Module

LM74704Q1EVM Typical Application Circuit

Application Circuit Diagram - Texas Instruments LM74704Q1EVM Evaluation Module
Published: 2024-01-17 | Updated: 2024-02-28