Texas Instruments PCM1841-Q1 Analog-To-Digital Converter

Texas Instruments PCM1841-Q1 Analog-To-Digital Converter (ADC) is a high-performance BurrBrown™ audio converter that supports up to four analog channels. This converter offers a 2VRMS full-scale input, 8kHz to 192kHz sample rates, and low-noise MICBIAS 2.75V output. The PCM1841-Q1 converter supports an integrated high-performance audio Phase-Locked Loop (PLL) and DC removal High-Pass Filter (HPF). This ADC features a 3.3V single voltage supply operation, 3.3V or 1.8V I/O-supply operation, and automatic power-down upon loss of audio clocks. The PCM1841-Q1 converter is ideal for a telematics control unit, automotive head unit, digital cockpit processing unit, and automotive display module. The PCM1841-Q1 devices are AEC-Q100 qualified for automotive applications.

The PCM1841-Q1 converter supports Time-Division Multiplexing (TDM), I2S, and Left-Justified (LJ) audio formats, configurable with the hardware pin level. This converter operates at a temperature range of -40°C to 125°C and comes in a 24-pin VQFN package.

Features

  • 4-channel analog microphones or line-in multichannel high-performance ADC
  • ADC line and microphone differential input performance:
    • Dynamic range:
      • 123dB, dynamic range enhancer enabled
      • 113dB, dynamic range enhancer disabled
    • -98dB THD+N
  • ADC differential 2VRMS full-scale input
  • 8kHz to 192kHz ADC sample rate (fS)
  • Hardware pin control configurations
  • Linear-phase or low-latency filter selection
  • Automatic power-down upon loss of audio clocks
  • Integrated high-performance audio PLL
  • Low-noise MICBIAS 2.75V output
  • Flexible audio serial data interface:
    • Controller or target interface selection
    • 32-bit, 4-channel TDM
    • 32-bit, 2-channel TDM
    • 32-bit, 2-channel I2S
    • 32-bit, 2-channel Left-Justified (LJ)
  • 3.3V single voltage supply operation
  • 3.3V or 1.8V I/O supply operation
  • Power consumption for 3.3V AVDD supply:
    • 17mW/channel at 16kHz sample rate
    • 18.4mW/channel at 48kHz sample rate

Applications

  • Telematics control unit
  • Automotive head unit
  • Digital cockpit processing unit
  • Automotive display module

Simplified Block Diagram

Block Diagram - Texas Instruments PCM1841-Q1 Analog-To-Digital Converter

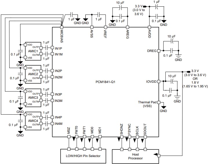
Typical Application Circuit Diagram

Application Circuit Diagram - Texas Instruments PCM1841-Q1 Analog-To-Digital Converter
Published: 2024-07-23 | Updated: 2025-05-15