Texas Instruments TLV320AIC34EVM-K Eval Module & USB Motherboard

Texas Instruments TLV320AIC34EVM-K Evaluation Module and USB Motherboard is in the modular EVM form factor that directly evaluates device performance and operating characteristics and eases software development and system prototyping. The TLV320AIC34EVM-K is compatible with the 5-6K interface evaluation module (5-6KINTERFACE) and additional third-party boards that support the TI modular EVM format. This complete kit includes a USB-based motherboard, called the USB-MODEVM interface board, and evaluation software for Windows-based PCs. The USB connection from the PC offers power, control, and streaming audio data to the evaluation module for reduced setup and configuration. The TI TLV320AIC34EVM-K also allows external control signals, audio data, and power for advanced operation, which permits prototyping and connection to the rest of the evaluation/development system.

Features

  • 4-channel audio digital-to-analog converter (DAC)
    • 102dBA signal-to-noise ratio (SNR)
    • 16-, 20-, 24-, 32-bit data
    • Supports rates from 8kHz to 96kHz
    • 3D/bass/treble/EQ/de-emphasis effects
    • Flexible power-saving modes and performance are available
  • 4-channel audio analog-to-digital converter (ADC)
    • 92dBA SNR
    • Supports rates from 8kHz to 96kHz
    • Digital signal processing and noise
    • Filtering available during record
  • 12 audio inputs
    • Programmable in single-ended or fully-differential configurations
    • 3-state capability for floating input configuration
  • 14 audio output drivers
    • Stereo 8Ω, 500mW/channel speaker drive capability
    • Multiple fully-differential or single-ended headphone drivers
    • Multiple fully-differential or single-ended line outputs
    • Fully-differential mono outputs
  • Low power: 15mW stereo, 48kHz playback with 3.3V analog supply
  • Ultra-low-power mode with passive analog bypass
  • Programmable input/output analog gains
  • Automatic gain control (AGC) for record
  • Programmable microphone bias level
  • Dual programmable PLLs for flexible clock generation

Kit Contents

  • TLV320AIC34EVM-K evaluation module
  • 5-6KINTERFACE evaluation module
  • Software on CD-ROM
  • TLV320AIC34EVM-K user's guide
  • TLV320AIC34 four-channel, low-power audio codec for portable audio and telephony datasheet

Front & Back View

Texas Instruments TLV320AIC34EVM-K Eval Module & USB Motherboard

Motherboard Layout

Texas Instruments TLV320AIC34EVM-K Eval Module & USB Motherboard

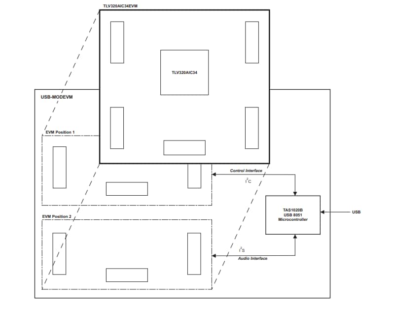
Block Diagram

Block Diagram - Texas Instruments TLV320AIC34EVM-K Eval Module & USB Motherboard
Published: 2019-11-26 | Updated: 2025-03-05