Texas Instruments TPS5432 Synchronous Step-Down Converter
Texas Instruments TPS5432 Synchronous Step-Down Converter is a 6V, 3A, low Iq, current mode, synchronous monolithic buck converter with integrated MOSFETs. TPS5432 implements current mode control to reduce external component count and features 700kHz switching frequency. TPS5432 synchronous step-down converter provides accurate regulation for a variety of loads with an accurate 3.0% voltage reference over temperature. Integrated 70mΩ MOSFETs and 360µA typical supply current maximize efficiency. This Texas Instruments device is ideal for use in consumer applications such as DTV, step top boxes, LCD displays, and CPE.Features
- Two 70mΩ (typical) MOSFETs for 3A continuous output current
- Current mode control with external compensation
- 700kHz switching frequency
- 360µA no-load quiescent operating current (no switching)
- 0.808V internal voltage reference
- ±2.0% reference accuracy at 25°C
- ±3.0% reference accuracy over-temperature range -20°C~125°C
- Stable operation with a ceramic output capacitor
- Adjustable slow start
- Cycle-by-cycle current limit, and frequency fold-back protection
Applications
- Consumer applications such as DTV, set-top boxes, LCD displays, CPE
- Low-voltage point-of-load regulations for SoC, CPU, DSP
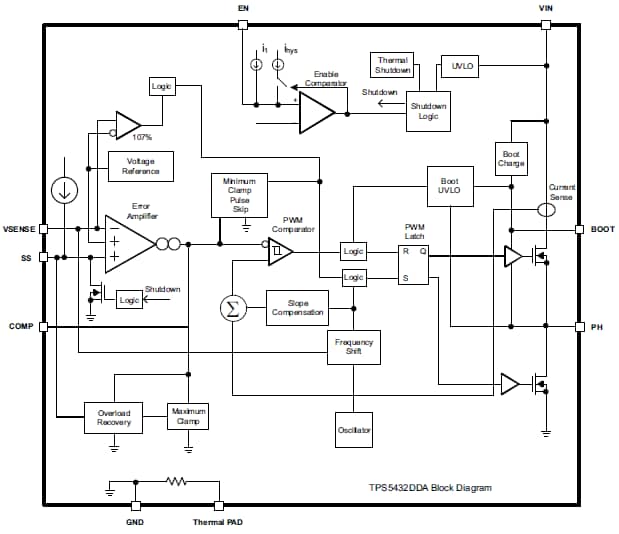
Block Diagram
Simplified Schematic
Published: 2012-04-19
| Updated: 2020-12-17
