Texas Instruments TPS61046 28V Output Voltage Boost Converter
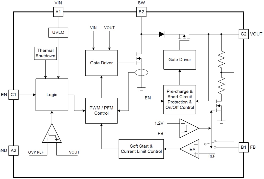
Texas Instruments TPS61046 28V Output Voltage Boost Converter is a highly integrated boost converter designed for applications requiring high voltage and tiny solution size. These are ideal for applications such as PMOLED panel and sensor module. The TPS61046 from Texas Instruments integrates a 30V power switch, input/output isolation switch, and power diode. It can output up to 28V from input of a Li+ battery or two cell alkaline batteries in series. This device operates with a switching frequency at 1MHz. This allows the use of small external components. The TPS61046 has an internal default 12V output voltage setting by connecting the FB pin to the VIN pin. Thus it only needs three external components to get 12V output voltage.Features
- 1.8V to 5.5V, 1.6V input voltage range after startup
- 28V maximum output voltage
- Integrated power diode and isolation switch
- 900mA (typical) switch current
- Up to 85% efficiency at 3.6V input and 12V output
- 500nA ultra-low shutdown current
- ±2% output voltage accuracy
- Power save operation mode at light load
- Internal 10ms soft start time
- True disconnection between input and output during shutdown
- Output short circuit protection
- Output overvoltage protection
- Thermal shutdown protection
- 0.80mm × 1.20mm WCSP package
Applications
- PMOLED power supply
- Wearable devices
- Portable medical equipment
- Sensor power supply
Functional Block Diagram
Published: 2015-06-29
| Updated: 2022-03-11
