Texas Instruments TPS63901 Buck-Boost Converter

Texas Instruments TPS63901 Buck-Boost Converter offers high efficiency with an extremely low quiescent current (75nA typical). The device features 32 user-programmable output voltage settings from 1.8V to 5V. The dynamic voltage-scaling option implements application switching between two output voltages during operation.

The TI TPS63901 Buck-Boost Converter provides a wide supply voltage range and programmable input current limit (1mA to 100mA and unlimited). This current limit and voltage range make the device ideal for use with a wide range of primary (3S Alkaline, 1S Li-MnO2, or 1S Li-SOCl2) or secondary battery types.

The high-output current capability supports commonly-used RF standards like sub-1GHz, BLE, LoRa, wM-Bus, and NB-IoT.

Features

  • 1.8V to 5.5V input voltage range
  • 1.8V to 5V output voltage range (100mV steps)
    • Programmable with external resistors
    • SEL pin to toggle between two output voltage presets
  • 400mA output current for VI ≥ 2.0V, VO = 3.3V
    • Stackable: parallel multiple devices for higher output current
  • >90% efficiency at 10µA load current
    • 75nA quiescent current
    • 60nA shutdown current
  • Single-mode operation
    • Eliminates mode transitions between buck, buck-boost, and boost operation
    • Low output ripple
    • Excellent transient performance
  • Robust operation features
    • Integrated soft start
    • Programmable input current limit with eight settings (1mA to 100mA and unlimited)
    • Output short-circuit and overtemperature protection
  • Tiny solution size
    • Small 2.2µH inductor, single 22µF output capacitor
    • 12-ball, 1.5mm × 1.15mm, 0.35mm pitch WCSP package

Applications

  • Smartwatch
  • Smart tracker
  • Wearable electronics
  • Medical sensor patches and patient monitors
  • Smart meters and sensor nodes
  • Electronic smart locks
  • Industrial IoT (smart sensors) and NB-IoT

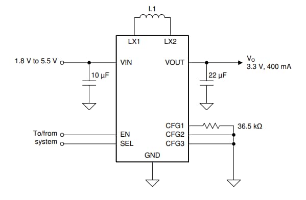
Simplified Schematic

Schematic - Texas Instruments TPS63901 Buck-Boost Converter

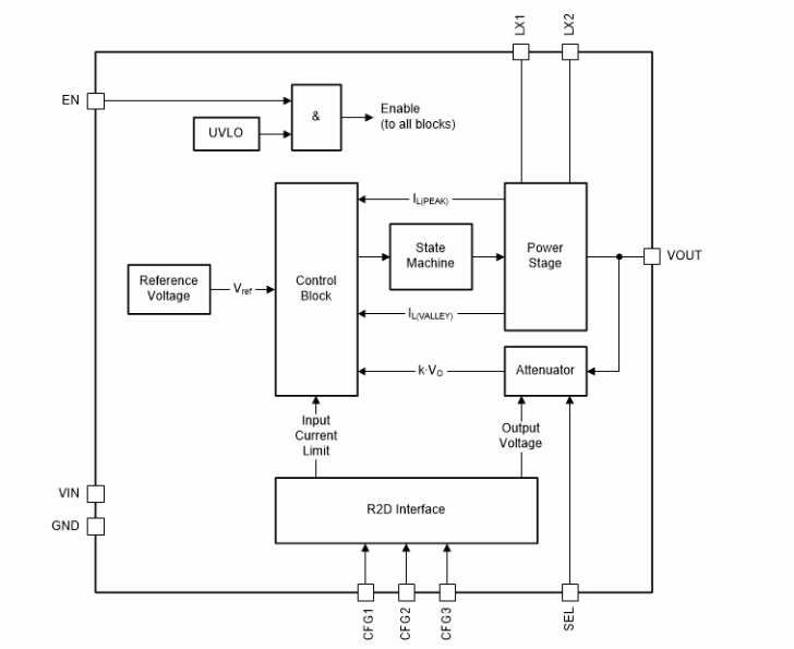
Block Diagram

Block Diagram - Texas Instruments TPS63901 Buck-Boost Converter
Published: 2022-08-01 | Updated: 2022-08-09