Texas Instruments TPS7B7701/02-Q1 Single/Dual Antenna LDO

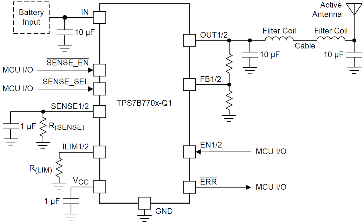
Texas Instruments TPS7B7701/02-Q1 Single/Dual Antenna LDO is a low dropout regulator with current sensing designed to operate with a wide input-voltage range. This LDO provides power to the low-noise amplifiers of the active antenna through a coax cable with 300mA per channel current. Each channel also provides an adjustable output voltage from 1.5 to 20V. The Texas Instruments TPS7B7701/02-Q1 offers diagnostics through the current sense and error pins. A high-side current sense circuitry provides a proportional analog output to the sensed load current to monitor the load current. The accurate current sense allows detection of open, normal, and short-circuit conditions without further calibration. A current sense can be multiplexed between channels and devices to save ADC resources. Each channel also implements an adjustable current limit with an external resistor.

Features

  • Qualified for automotive applications
  • AEC-Q100 qualified with the following results
    • Device temperature Grade 1 (–40°C to 125°C ambient operating temperature range)
    • Device HBM ESD Classification 2
    • Device CDM ESD Classification C4B
  • Single and dual-channel LDO with current sense and adjustable current-limit
  • 4.5 to 40V wide input voltage range, 45V load dump
  • Power switch mode when tying FB to GND
  • 1.5 to 20V adjustable output voltage
  • Up to 300mA output current per channel
  • Adjustable current-limit with an external resistor
  • High accuracy current-sense to detect antenna open condition at low current without further calibration
  • Typical 73dB at 100Hz high power-supply rejection ratio 
  • Integrated reverse-polarity protection, down to –40V and no need for external diode
  • 500mV maximum dropout voltage at 100mA load
  • Stable with output capacitor in 2.2 to 100µF range (ESR 1mΩ to 5Ω)
  • Integrated protection and diagnostics
    • Thermal shutdown
    • Undervoltage lock out
    • Short circuit protection
    • Reverse battery polarity protection
    • Reverse current protection
    • Output short-to-battery protection
    • Output inductive load clamp
    • Multiplexing current sense between channels and devices
    • Ability to distinguish all faults with current sense
  • 16-pin HTSSOP PowerPad package

Applications

  • Infotainment active-antenna power supply
  • Surround-view camera power supply
  • High-side power switch for small current applications

Application Diagram

Application Circuit Diagram - Texas Instruments TPS7B7701/02-Q1 Single/Dual Antenna LDO
Published: 2016-04-28 | Updated: 2025-03-06