Texas Instruments TPS8802 AFE for Residential Smoke Alarm

Texas Instruments TPS8802 Analog Front End (AFE) for Residential Smoke Alarm integrates all the regulators, amplifiers, and drivers required for a smoke alarm. This smoke alarm is a dual-wave photoelectric smoke alarm and carbon monoxide (CO) detection system. Its high flexibility is ideal for smoke alarm systems where precision and power consumption are critical. The wide input voltage range, low standby power consumption, and power-saving features support a 10-year battery life operation from a single lithium primary battery. The Texas Instruments TPS8802 also supports battery backup smoke alarms, seamlessly remaining powered when the mains supply drops or the battery is disconnected.

Features

  • Photo chamber AFE
    • Dual 8-bit programmable current LED drivers
    • Temperature compensation of LED current
    • Ultra-low offset op-amp for photodiodes
    • Programmable and bypassable gain stage
  • Carbon monoxide sensor AFE
    • Ultra-low offset gain stage
    • Programmable gain and reference
  • Horn driver
    • Self-resonant driver for three-terminal piezo
    • PWM support for voice on two-terminal piezo
  • Power Management
    • Programmable LDO for an external microcontroller
    • Boost converter for horn, interconnect
  • Interconnection bus for multi-alarm communication
  • Ultra-low power consumption
  • I2C serial interface
  • Programmable battery test load

Applications

  • Smoke and CO alarm

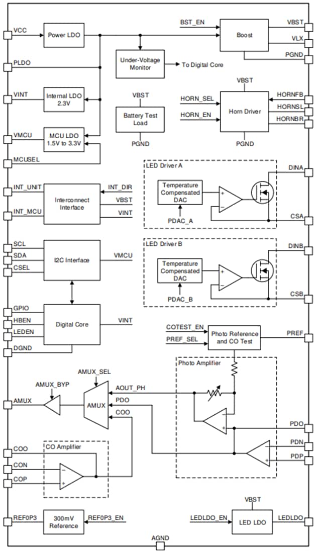
Functional Block Diagram

Block Diagram - Texas Instruments TPS8802 AFE for Residential Smoke Alarm
Published: 2020-06-02 | Updated: 2024-06-24