Texas Instruments TPS92621-Q1 Single-Channel LED Driver
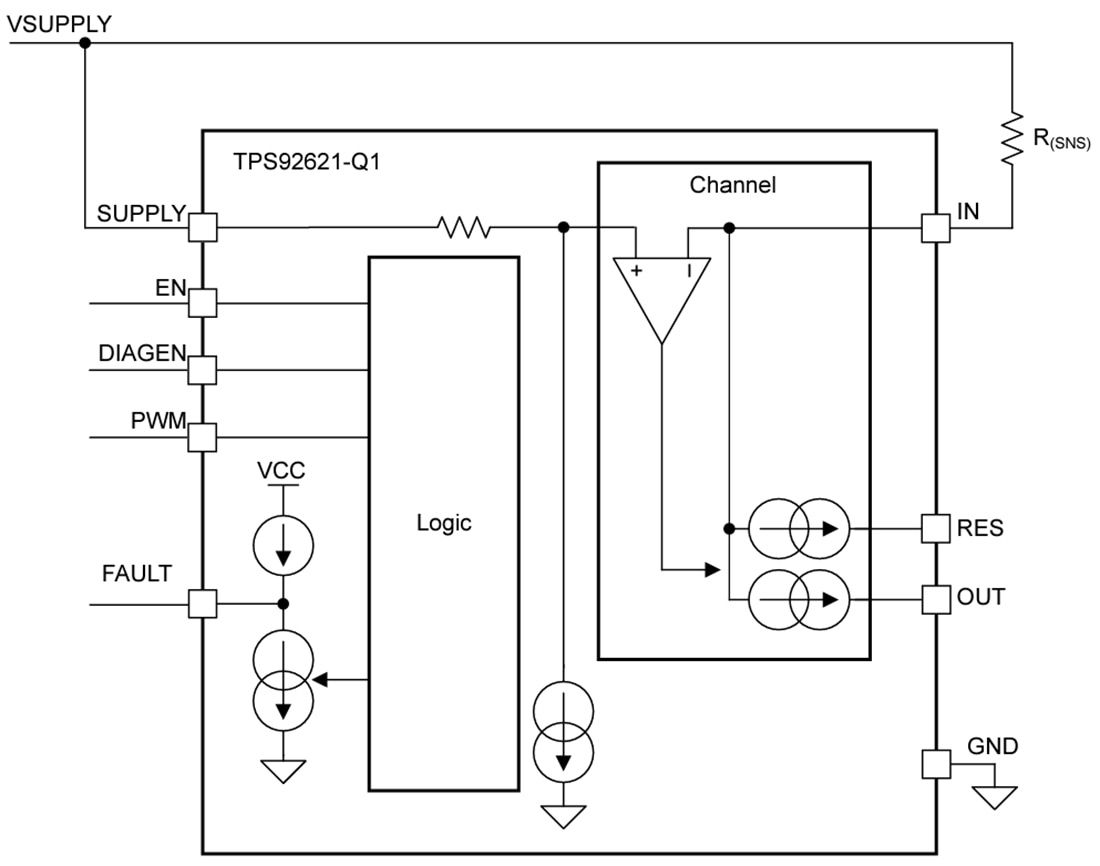
Texas Instrument TPS92621-Q1 Single-Channel LED Driver includes a unique thermal management design to reduce the rise of the device's temperature. The TPS92621-Q1 is a linear driver directly powered by automotive batteries with large voltage variations to output full current loads up to 300mA. The shunt resistor is leveraged to share output current and dissipate power out of the driver. The device's full-diagnostic capabilities include an open LED, a short-to-GND LED circuit, and device overtemperature protection.The one-fails-all-fail feature of Texas Instruments TPS92621-Q1 can work together with other LED drivers, such as the TPS9261x-Q1, TPS9262x-Q1, TPS9263x-Q1, and TPS92830-Q1 devices, to address different requirements.
Features
- AEC-Q100 qualified for automotive applications
- Temperature grade 1 (–40°C to 125°C, TA)
- 4.5V to 40V wide input voltage range
- Thermal sharing by an external shunt resistor
- Low supply current in fault mode
- Single high-precision current regulation
- Up to 300mA current output
- ±5% accuracy over the full temperature range
- Current setting by resistor
- PWM pin for brightness control
- Low dropout voltage
- Maximum dropout of 300mV for 150mA
- Maximum dropout of 600mV for 300mA
- Diagnostics and protection
- LED open-circuit with auto-recovery
- LED short-to-GND with auto-recovery
- Diagnostic enable with adjustable threshold
- Fault bus configurable as one-fails-all-fail
- Thermal shutdown
- Operation junction temperature range of -40°C to 150°C
Applications
- Automotive exterior rear light
- Rear lamp
- Center high-mounted stop lamp
- Side marker
- Automotive exterior small light
- Door handle
- Blind spot detection indicator
- Charging inlet
- Automotive interior light
- Overhead console
- Reading lamp
- General-purpose LED driver applications
Functional Block Diagram
Published: 2024-01-24
| Updated: 2025-03-06
