Texas Instruments TPS92692/TPS92692-Q1 LED Controllers

Texas Instruments TPS92692/TPS92692-Q1 High Accuracy LED Controllers support step-up/down LED driver topologies. Each device incorporates a rail-to-rail current amplifier to measure LED current and spread spectrum frequency modulation technique for improved EMI performance. These LED controllers can independently modulate LED current using analog or PWM dimming techniques. Linear analog dimming response with an over 15:1 range is obtained by varying the voltage across the high impedance analog adjust (IADJ) input. The PWM dimming of the LED current is achieved by directly modulating the DIM/PWM input pin with the desired duty cycle or enabling the internal PWM generator circuit. The PWM generator translates the DC voltage at the DIM/PWM pin to the corresponding duty cycle by comparing it to the internal triangle wave generator. The optional PDRV gate driver output can be used to drive an external P-Channel series MOSFET. The Texas Instruments TPS92692-Q1 device is AEC-Q100 qualified for automotive applications.

Features

  • 4.5V to 65V wide input voltage 
  • Better than ± 4% LED current accuracy over –40°C to 150°C junction temperature range
  • Spread Spectrum frequency modulation for improved EMI
  • Comprehensive fault protection circuitry with current monitor output and open-drain fault flag indicator
  • Internal analog voltage to PWM duty cycle generator for stand-alone dimming operation
  • Compatible with direct PWM input with over 1000:1 dimming range
  • Analog LED current adjust input (IADJ) with over 15:1 contrast ratio
  • Integrated P-Channel driver to enable series FET dimming and LED protection
  • TPS92692-Q1: automotive Q100 Grade 1 qualified

Applications

  • TPS92692-Q1: automotive exterior lighting applications
  • Driver Monitoring Systems (DMS)
  • LED general lighting applications
  • Exit signs and emergency lighting

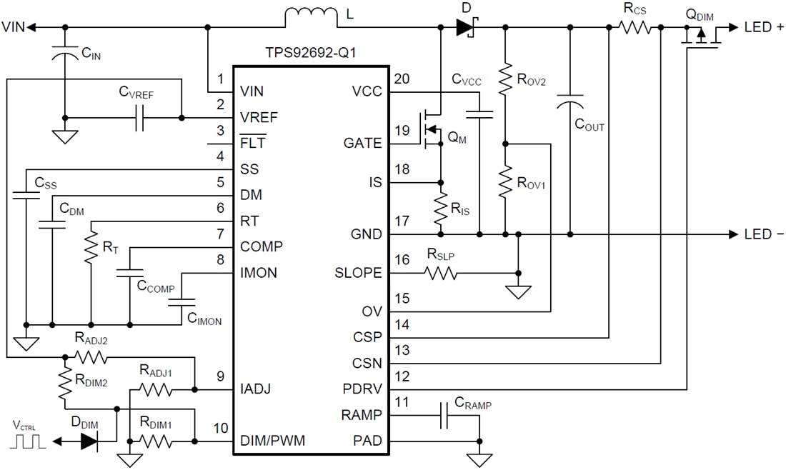
Typical Boost LED Driver

Application Circuit Diagram - Texas Instruments TPS92692/TPS92692-Q1 LED Controllers
Published: 2017-05-22 | Updated: 2022-05-16