Texas Instruments TPSM8310x Buck-Boost Modules
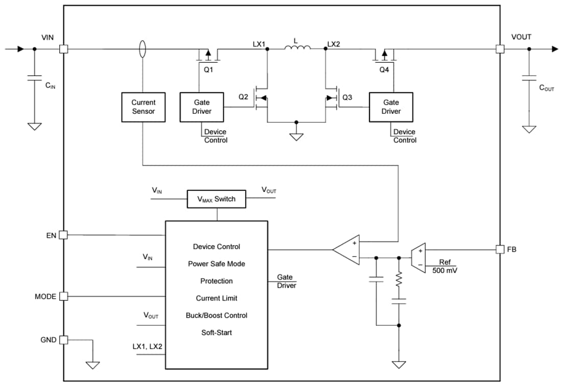
Texas Instruments TPSM8310x Buck-Boost Modules are constant frequency peak current mode control buck-boost MicroSiP™ power modules optimized for small solution size and high efficiency. The power modules integrate an inductor to simplify design, reduce external components, and save PCB area. These devices have a 3A peak current limit (typical) and a 1.6V to 5.5V input voltage range. The TPSM8310x provide a power supply solution for system pre-regulators and voltage stabilizers.Depending on the input voltage, the Texas Instruments TPSM8310x automatically operates in boost, buck, or 3-cycle buck-boost mode when the input voltage is approximately equal to the output voltage. The transitions between modes happen at a defined duty cycle and avoid unwanted toggling within the modes to reduce output voltage ripple. 8µA quiescent current and power save mode enable the highest efficiency for light to no-load conditions.
Features
- 1.6V to 5.5V input voltage range
- Device input voltage > 1.65V for start-up
- 1.2V to 5.5V output voltage range
- 1.0V Vout is supported in PFM mode
- High output current capability, 3A peak switch current
- 1.5A Iout for VIN ≥ 3V, VOUT = 3.3V
- 1.2A Iout for VIN ≥ 2.7V, VOUT = 3.3V
- Active output discharge (TPSM83101 only)
- High efficiency over the entire load range
- 8µA typical quiescent current
- Automatic power save mode and forced PWM mode
- Peak current buck-boost mode architecture
- Seamless mode transition
- Forward and reverse current operation
- Start-up into pre-biased outputs
- Fixed-frequency operation with 2MHz switching
- Safety and robust operation features
- Overcurrent protection and short-circuit protection
- Integrated soft start with active ramp adoption
- Overtemperature protection and overvoltage protection
- True shutdown function with load disconnection
- Forward and backward current limit
- Small solution size
- MicroSiP™ power module with integrated inductor
- 2.0mm × 2.6mm × 1.2mm (max) 8-pin µSiP package
Applications
- Voltage stabilizer (datacom, optical modules, cooling/heating)
- Point-of-load regulation (wired sensor, port/cable adapter, and dongle)
- System pre-regulator (smartphone, tablet, terminal, telematics)
- Fingerprint, camera sensors (electronic smart lock, IP network camera)
Functional Block Diagram
Published: 2023-08-24
| Updated: 2024-12-18
