Texas Instruments UCC21331/UCC21331-Q1 Isolated Gate Drivers

Texas Instruments UCC21331/UCC21331-Q1 Isolated Gate Drivers are dual-channel gate drivers with a programmable dead time and wide temperature range. It is designed with a 4A peak source and 6A peak sink current to drive power MOSFET, SiC, and IGBT transistors. The UCC21331/UCC21331-Q1 can be configured as two high-side drivers, two low-side drivers, or a half-bridge driver. The input side is isolated from the two output drivers by a 3kVRMS isolation barrier with a minimum of 125V/ns common-mode transient immunity (CMTI).

Protection features include a resistor programmable dead time, a disable feature to shut down both outputs simultaneously, and an integrated de-glitch filter that rejects input transients shorter than 5ns. All supplies have UVLO protection. With all these advanced features, the UCC21331/UCC21331-Q1 enables high efficiency, robustness, and high power density in various power applications. The Texas Instruments UCC21331-Q1 devices are AEC-Q100 qualified for automotive applications.

Features

  • Universal dual low-side, dual high-side, or half-bridge driver
  • Junction temperature range –40 to +150°C
  • Up to 4A peak source and 6A peak sink output
  • Common-mode transient immunity (CMTI) greater than 125V/ns
  • Up to 25V VDD output drive supply
    • 12V VDD UVLO options
  • Switching parameters
    • 33ns typical propagation delay
    • 5ns maximum delay matching
    • 6ns maximum pulse-width distortion
    • 10µs maximum VDD power-up delay
  • UVLO protection for all power supplies
  • Fast enable for power sequencing

Applications

  • On-board battery chargers
  • High-voltage DC-DC converter
  • Automotive HVAC, body electronics
  • Isolated converters in AC-DC and DC-DC
  • Motor drive and inverters
  • Uninterruptible power supply (UPS)

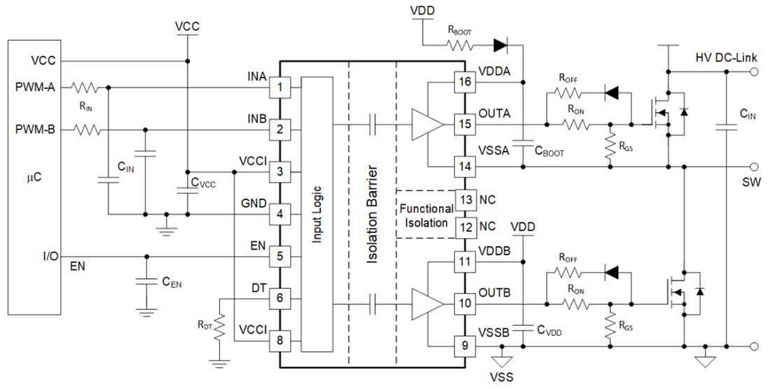
Typical Application Schematic

Schematic - Texas Instruments UCC21331/UCC21331-Q1 Isolated Gate Drivers
Published: 2024-06-24 | Updated: 2025-05-08