Texas Instruments UCC2721x High Frequency Drivers

Texas Instruments UCC2721x High-Frequency High-Side and Low-Side Drivers are based on the popular UCC27200 and UCC27201 MOSFET drivers but offer several significant performance improvements. Peak output pull-up and pull-down current has been increased to 4A source and 4A sink, and pull-up and pull-down resistance have been reduced to 0.9Ω. These performance enhancements allow for driving large power MOSFETs with minimized switching losses during the transition through the MOSFET's Miller Plateau.

The input structure can directly handle -10 VDC, increasing robustness, and allowing direct interface to gate-drive transformers without using rectification diodes. The inputs are also independent of supply voltage and have a 20V maximum rating. Texas Instruments UCC2721x Drivers are designed for use in a variety of applications, including telecom, datacom, and merchant power supplies.

Features

  • Drives Two N-Channel MOSFETs in High-Side and Low-Side Configuration with Independent Inputs
  • Maximum Boot Voltage 120V DC
  • 4A Sink, 4A Source Output Currents
  • 0.9Ω Pull-Up and Pull-Down Resistance
  • Input Pins Can Tolerate -10V to 20V and are Independent of Supply Voltage Range
  • TTL or Pseudo-CMOS Compatible Input Versions
  • 8V to 17V VDD Operating Range, (20V ABS MAX)
  • 7.2ns Rise and 5.5ns Fall Time with 1000pF Load
  • Fast Propagation Delay Times (18ns typical)
  • 2ns Delay Matching
  • Symmetrical Under-Voltage Lockout for High-Side and Low-Side Driver
  • Specified from -40 to 140°C

Applications

  • Power Supplies for Telecom, Datacom, and Merchant
  • Half-Bridge and Full-Bridge Converters
  • Push-Pull Converters
  • High Voltage Synchronous-Buck Converters
  • Two-Switch Forward Converters
  • Active-Clamp Forward Converters
  • Class-D Audio Amplifiers

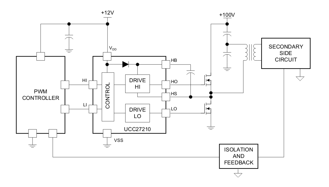
Typical Application

Application Circuit Diagram - Texas Instruments UCC2721x High Frequency Drivers
Published: 2012-03-26 | Updated: 2024-10-17