Texas Instruments UCC28750 Current-Mode Flyback Controller
Texas Instruments UCC28750 Current-Mode Flyback Controller is a highly integrated current-mode, continuous-conduction-capable, PWM controller optimized for high performance, low standby power, and cost-effective offline flyback converter applications using an optocoupler. During light-load conditions, the device enters frequency foldback and burst modes, improving light-load efficiency. The burst-mode algorithm used in UCC28750 controls the minimum effective switching frequency to prevent audible noise during light-load conditions. Frequency dithering improves EMI performance and is active in normal frequency foldback and power boost operations.The Texas Instruments UCC28750 provides protection features that enable a robust converter design with minimal external components. Output over-power protection (OPP) and cycle-by-cycle over-current limit protect the load and power-stage components from electrical stress. Over-voltage and under-voltage lockout (OVLO and UVLO) prevent switching in unwanted input conditions. Depending on the device variant, the FLT pin provides line brownout sensing and protection or external over-temperature and over-voltage protection. The FLT pin is also used to disable the device through external control by pulling the pin to ground, regardless of the device variant.
Features
- Stable continuous conduction mode (CCM) operation with internal slope compensation
- Fixed-frequency operation of 65kHz or 100kHz
- Secondary-side regulation (SSR) with optocoupler
- Frequency foldback and burst mode for improved light-load efficiency
- Frequency dithering for improved EMI performance
- Gate source/sink capability of 300mA/500mA
- Internal 4ms soft-start
- Robust protection features
- Over-voltage and Under-voltage lockout
- Output over-power protection (OPP)
- Output short-circuit (OSC) protection
- Output over-voltage (OVP) protection
- Cycle-by-cycle peak over-current limit
- External over-temperature, over-voltage protection (OTP, OVP), and brownout detection on FLT pin
- Internal thermal shutdown
Applications
- Appliances
- Battery pack and charger
- Small home appliances
- Major appliance
- Power Delivery
- Server PSU with 12V output
- Isolated offline AC/DC power supply
- Grid infrastructure
- Electricity meter
- String inverter
- Micro-inverter
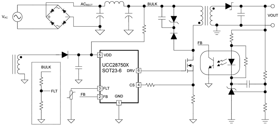
Typical Application Circuit
Published: 2024-02-14
| Updated: 2024-07-01
