Texas Instruments UCC2891x High-Voltage Flyback Switcher

Texas Instruments UCC2891x High-Voltage Flyback Switcher is dedicated to isolated flyback power supplies and provides output voltage and current regulation without the use of an optical coupler. The device incorporates a 700V power FET and a controller that processes operating information from the auxiliary flyback winding and from the power FET to provide precise output voltage and current control. The integrated high-voltage current source for a startup that is switched off during device operation and the controller current consumption that is dynamically adjusted allows very low standby power. Control algorithms in the Texas Instruments UCC2891x, combining switching frequency and peak primary current modulation, allow operating efficiencies to meet or exceed applicable standards. Discontinuous conduction mode (DCM) with valley switching is used to reduce switching losses. The maximum switching frequency is 115kHz. Protection features help to keep secondary and primary component stress levels in check across the operating range.

Features

  • Constant-Voltage (CV) and Constant-Current (CC) Output Regulation Without Optical-Coupler
  • ±5% Output Voltage Regulation Accuracy
  • ±5% Output Current Regulation With AC Line and Primary Inductance Tolerance Compensation
  • 700V Start-Up and Smart Power Management Enable Best-in-Class <30mW Standby Power
  • 115kHz Maximum Switching Frequency Enables High-Power Density Designs
  • Valley Switching and Frequency Dithering to Ease EMI Compliance
  • Thermal Shut Down
  • Low Line and Output Over-Voltage Protection

Applications

  • Home and Building Automation
  • Power Metering Bias
  • Bias Power for Smoke Alarm, Fire Alarm, and Thermostat
  • Wall Adapters, Chargers for Mobile Phones
  • Smart plug, IoT, MCU, and WiFi Power
  • Aux power for TV, Server, White Goods
  • LED Lighting

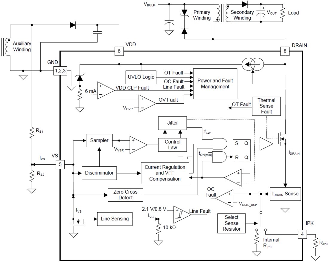
Functional Block Diagram

Block Diagram - Texas Instruments UCC2891x High-Voltage Flyback Switcher
Published: 2014-09-08 | Updated: 2022-03-11