THAT Corporation 2181 Blackmer® Voltage-Controlled Amplifier ICs
THAT Corporation 2181 Blackmer® Voltage-Controlled Amplifier ICs are high-performance current-in/current-out devices. The ICs feature two opposing polarity, voltage-sensitive control ports, and offer wide-range exponential control of gain and attenuation with low signal distortion. The parts are selected after packaging based primarily on after-trim THD and control-voltage feedthrough performance.Features
- Wide dynamic range >120dB
- Wide gain range >130dB
- Exponential (dB) gain control
- Low distortion
- ~ 0.0025% (typical 2181A)
- ~ 0.005% (typical 2181C)
- Wide gain-bandwidth 20MHz
- Dual gain-control ports (pos/neg)
- Pin-compatible with 2150-series
Applications
- Faders
- Panners
- Compressors
- Expanders
- Equalizers
- Filters
- Oscillators
- Automation systems
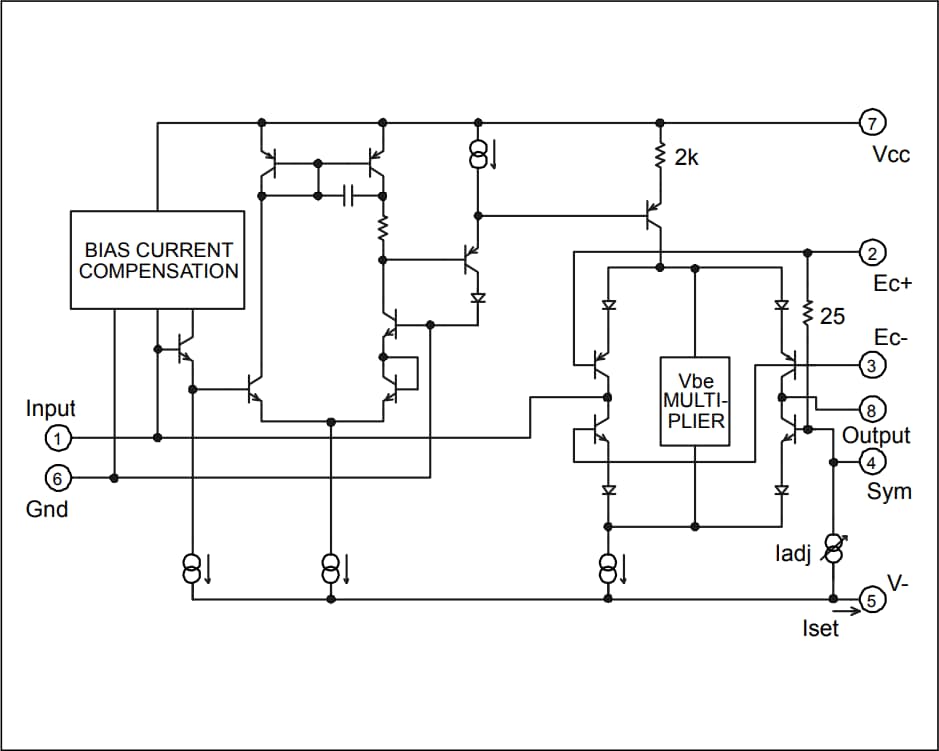
Block Diagram
Published: 2021-11-02
| Updated: 2022-03-11
