Vishay microBRICK® DC/DC Regulator Modules
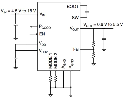
Vishay microBRICK® DC/DC Regulator Modules are synchronous buck regulators with integrated power MOSFETs and an inductor. These 6A, 20A, and 25A modules produce an adjustable output voltage down to 0.3V from a 4.5V to 60V input voltage. The SiC931 series features four programmable switching frequencies at 600kHz, 1MHz, 1.5MHz, and 2MHz. The SiC967 and SiC951 modules provide adjustable switching ranges from 100kHz to 2MHz and 300kHz to 1.5MHz, respectively. The architecture supports ultra-fast transient response with minimum output capacitance and tight ripple regulation at a light load. The devices are internally compensated, and no external ESR network is required for loop stability. Vishay microBRICK DC/DC Regulator Modules incorporate a power-saving scheme that significantly increases light load efficiency. Applications include computing, consumer electronics, telecom, and industrial.Features
- Efficiently delivers power to FPGAs, ASICs, and SoC core power supplies
- Integrates high- and low-side MOSFETs, a PWM controller, plus an inductor
- Up to 25A output currents in a 10.6mm x 6.5mm x 3mm package
- Versatile
- 6A (SiC967), 20A (SiC931), and 25A (SiC951) options
- Operation from 4.5V to 60V input voltage
- Adjustable output voltage down to 0.3V
- Robust and reliable
- Output overvoltage (OVP) and undervoltage protection (UVP)
- Cycle-by-cycle overcurrent protection (OCP)
- Short-circuit protection (SCP) with auto-retry
- Overtemperature protection (OTP)
- Power good flag
- Highly efficient
- Up to 97% peak efficiency
- Consumes minimum quiescent current
- Highly configurable
- Programmable switching frequencies at 600kHz, 1MHz, 1.5MHz, and 2MHz (SiC931)
- Adjustable switching ranges from 100kHz to 2MHz (SiC967) and 300kHz to 1.5MHz (SiC951)
- Adjustable current limit
- Adjustable soft start (SiC931)
- Support for sequential, tracking, and simultaneous operation (SiC951)
- SiC951 and SiC967 offer forced continuous conduction, ultrasonic, and power save operating modes
- SiC931 offers forced continuous conduction and power save operating modes
- PMBus 1.3 compliant (SiC951)
Applications
- SiC951
- Point-of-load (PoL) converters
- Servers
- Cloud computing
- High-performance computing
- 5G telecom
- Point-of-load (PoL) converters
- SiC931
- Desktop computers
- TV
- Consumer electronics
- SiC967
- Industrial automation
- e-bikes
- Motor drives
- Tools
- Surveillance systems
Videos
TYPICAL APPLICATION CIRCUIT
Evaluation Board
Published: 2019-07-31
| Updated: 2024-05-08
