Vishay / Siliconix SIC466/SIC467/SIC468/SIC469 microBUCK Regulators

Vishay / Siliconix SIC466 / SIC467 / SIC468 / SIC469 microBUCK® Integrated Voltage Regulators provide high efficiency with a wide input voltage to accommodate a variety of applications, including computing, consumer electronics, telecom, and industrial. These Vishay / Siliconix regulators are highly configurable with adjustable switching frequency from 100kHz to 2MHz, supplying high continuous current in its power stage. The adjustable output voltage down to 0.8V from 4.5V to 60V input rail provides a versatile solution further enhanced by 2A, 4A, 6A, 10A output current.

The SIC466 / SIC467 / SIC468 / SIC469 microBUCK® Integrated Voltage Regulators architecture enables an ultrafast transient response with minimum output capacitance, making the devices robust and reliable. Loop stability is enabled regardless of the type of output capacitor used, including low ESR ceramic capacitors. Light load efficiency is significantly increased via an incorporated power saving scheme. Full protection features include overcurrent (OCP), output overvoltage(OVP), short circuit (SCP), output undervoltage (UVP), and overtemperature (OTP).

Features

  • Single supply operation from 4.5V to 60V input voltage
  • Adjustable output voltage down to 0.8V
  • Scalable solution 2A (SiC469), 4A (SiC468), 6A (SiC467), 10A (SiC466)
  • Output voltage tracking and sequencing with pre-bias startup
  • ±1% output voltage accuracy at -40°C to +125°C
  • 98% peak efficiency
  • 4μA supply current at shutdown
  • 156μA operating current not switching
  • Highly configurable
  • Adjustable switching frequency from 100kHz to 2MHz
  • Adjustable soft start and selectable preset 100%, 75%, and 50% current limit
  • 2 modes of operation, forced continuous conduction, power save
  • Output overvoltage protection
  • Output undervoltage / short-circuit protection with auto-retry
  • Power good flag and overtemperature protection
  • Supported by Vishay PowerCAD online design simulation

Applications

  • Industrial and automation
  • Home automation
  • Industrial and server computing
  • Networking, telecom, and base station power supplies
  • Wall transformer regulation
  • Robotics
  • High-end hobby electronics - remote control cars, planes, and drones
  • Battery management systems
  • Power tools
  • Vending and slot machines, ATMs

Infographic

Chart - Vishay / Siliconix SIC466/SIC467/SIC468/SIC469 microBUCK Regulators

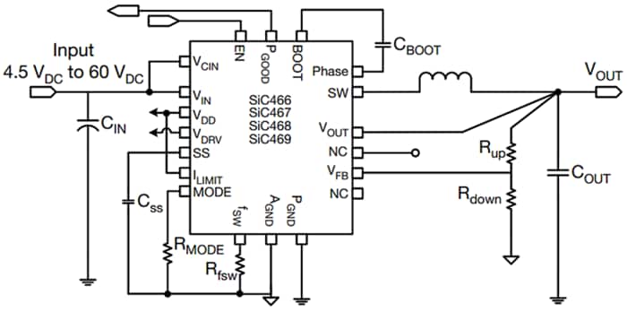
Typical Application Circuit

Vishay / Siliconix SIC466/SIC467/SIC468/SIC469 microBUCK Regulators

Videos

Published: 2018-09-25 | Updated: 2023-03-11