Texas Instruments TPS631010/TPS631011 Buck-Boost Converter
Texas Instruments TPS631010/TPS631011 Buck-Boost Converter is a constant frequency peak current mode control buck-boost converter in a tiny wafer chip scale package. This buck-boost converter operates at a 1.5A output current and a 1.6V to 5.5V input voltage range. The TPS631010/TPS631011 converter automatically operates in boost, buck, or 3-cycle buck-boost mode when the input voltage is approximately equal to the output voltage. This buck-boost converter operates at 8μA quiescent current and power save mode power, enabling the highest efficiency for light to no-load conditions. The TPS631010/TPS631011 converter is ideal for TWS, system pre-regulator, point-of-load regulation, fingerprint, camera sensors, and voltage stabilizers.Features
- 1.6V to 5.5V input voltage range
- Device input voltage >1.65V for start-up
- 1.2V to 5.5V output voltage range (adjustable)
- High output current capability, 3A peak switch current
- 2A output current for VIN ≥ 3V, VOUT = 3.3V
- 1.5A output current for VIN ≥ 2.7V, VOUT = 3.3V
- High efficiency over the entire load range
- 8μA typical quiescent current
- Automatic power save mode and forced PWM mode configurable
- Peak current buck-boost mode architecture
- Seamless mode transition
- Forward and reverse current operation
- Start-up into pre-biased outputs
- Fixed-frequency operation with 2MHz switching
- Safety and robust operation features
- Overcurrent protection and short-circuit protection
- Integrated soft start with active ramp adoption
- Overtemperature protection and overvoltage protection
- True shutdown function with load disconnect
- Forward and backward current limit
- -40°C to 125°C operating temperature range
- Small solution size
- Small 1µH inductor
- 1.803mm x 0.905mm in WCSP
Applications
- TWS
- System pre-regulator
- Smartphones, tablets, terminals, and telematics
- Point-of-load regulation
- Wired sensor, port/cable adapter, and dongle
- Fingerprint and camera sensors
- Electronic smart lock and IP network camera
- Voltage stabilizer
- Datacom, optical modules, and cooling/heating
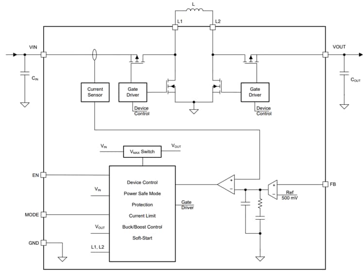
Block Diagram
Typical Application Circuit
Published: 2023-02-17
| Updated: 2024-01-23
